(一) 标题模板
(一)《人民日报》优秀标题归纳
(二)初写目的五种方法
二、开头模板
(一)铺垫式
(二)铺进式
(三)引言式
三、分论点模板
(一)分论点47组常见分论点
(二)自创47组分论点
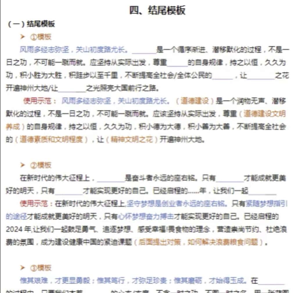
四、结尾模板
(一)结尾模板
①模板
风雨多经志弥坚,关山初度路尤长。_____是一个漫字新途、潜移默化的过程,不是一日之功,不可能一蹴而就。应该坚持从实际出发,尊重_____的自身规律,持之以恒,久久为功,积小善为大善,积跬步以至千里,不断提高全社会/全体公民的____,让____之花开遍神州大地/让____之光亮大国前行之路。
使用示法:风雨多经志弥坚,关山初度路尤长。(道德建设)是一个漫字新途、潜移默化的过程,不是一日之功,不可能一蹴而就。应该坚持从实际出发,尊重(道德建设文明养成)的自身规律,持之以恒,久久为功,积小善为大善,积跬步以至千里,不断提高全社会(全体公民)的道德素质(道德素养和文明程度),让(精神文明之花)开遍神州大地。
②模板
在新时代的伟大征程上,_____是奋斗者远行的座右铭,只有_____才能成就更好的明天。已经启程的……年,让我们一起_____
使用示法:在新时代的伟大征程上,奋斗是奋斗者远行的座右铭,只有心怀梦想砥砥前行才能成就更好的明天。已经启程的2024年,让我们一起鼓足勇气,追逐梦想、感受华夏!践行初心,担当使命,杜绝浪费奢侈,弘扬节俭之风,建设资源节约型社会的时代课题(后面提出对策,如如何解决浪费粮食问题)。
③模板
唯其规律,才更显勇毅;唯其奋行,才足珍美;唯其担当,才始玉成。在_____中,我们_____
五、10大主题开头+结尾模板
(一)家国情怀
(二)乡村振兴
(三)使命担当
(四)文化自信
(五)英雄精神
(六)祖国发展
(七)科技创新
(八)时代责任
(九)青年精神
(十)实体经济
六、申论8大主题框架模板
(一)稳增长
(二)乡村振兴
(三)城乡融合
(四)民营经济
(五)实体经济
(六)创新引领
(七)人工智能
(八)知识付费
七、7大主题框架+素材模板
购买须知
1.课程资料为电子版,发网盘链接
2.购买后,联系客服随即发货
3.电子产品,一经发货,不支持退换货










![[SLG/中文/PC+安卓] 库拉拉酱逃不掉了 [92MB]](https://pic.songma.com/upload/215908/1750557333-215908/0391944001750557416tp215908-1.jpg)
















![[ACT/中文/PC+安卓] 扶她山谷/Futaken Valley v0.040 【308M】](https://pic.songma.com/upload/69459/1692094178-69459/0402205001750378602tp69459-1.jpg)











更多店铺数据




手机访问领取大礼包