Android Apk包瘦身
来源:小红军storm     阅读:474
源码超市
发布于 2019-03-26 01:51
查看主页

目录

1、Android 编译打包流程
2、Apk包瘦身

1、Android 编译打包流程及APK构成

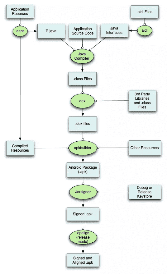
1.1、Android 编译打包流程
android编译打包流程

(1)、通过Java编译器对工程本身的java代码进行编译,产出为.class文件。这些java代码有三个来源:app的源代码;由资源文件生成的R文件(aapt工具);以及有aidl文件生成的java接口文件(aidl工具)。
(2)、通过dex工具将上一步生成的.class文件和依赖的第三方库的.class,生成Delvik虚拟机可执行的.dex文件。
(3)、通过apkbuilder工具将.dex文件和编译后的资源文件生成未经签名对齐的apk文件。(这里编译后的资源文件包括两部分,一是由aapt编译产生的编译后的资源文件,二是依赖的三方库里的资源文件)。
(4)、通过Jarsigner和zipalign对apk文件进行签名和对齐,生成最终的apk文件。

1.2、APK构成
APK组成

2、Apk包瘦身

2.1、资源瘦身

对于图片资源

2.1.1、使用更高压缩率的文件格式
(使用Shape XML、Color 、WebP替代PNG,JPG。WebP尤其对大图片有用)

2.1.2、更深度的资源压缩
图片质量:TinyPNG深度压缩
图片尺寸:ReSize,针对大图、套图

2.1.3、Lint去除未引用资源

2.1.4、去除无用的语言资源,例如appcompat库中会包含多国的语言资源,但是我们的app只要要支持中文,可以使用resConfig去除不会使用的语言资源。

2.1.5、开启shrinkResources未使用的资源(前提是是开启混淆)。由于只有开启混淆移除未经使用的代码之后,才知道哪些资源是真正被有用的代码所引用的。

2.2、代码瘦身

2.2.1、内部代码清除

(1)、定期清除已废弃、未引用代码(utils)
(2)、移除重复的轮子,提高板块复用性

注意反射对类/方法的调用,会误认为未引用

2.2.2、外部依赖清除

(1)、移除无用的jar包或者依赖
(2)、移除功能重复的框架,例如OkHttp&Volley,Fresco&glide,避免共存
减少对support兼容包的依赖,目前Google已对v4、v7做拆分

2.2.3、开启minifyEnabled混淆代码

2.3、native瘦身

去除不必要的硬件平台对应的so文件,根据我们的统计,我们客户的手机大部分都是armeabi架构,x86机型占比极低,只有几个,所有我们只要要保留armeabi对应的so文件,另外x86架构是可兼容armeabi平台对应的so文件指令的。通过build.gradle内abiFilters配置。
ndk {
abiFilters 'armeabi', 'armabi'
}

Android中的so文件简介

.so文件是一种文件格式,可以类比.java或者者.class文件格式。
.so文件是与平台相关的二进制机器码,与ABI(Application Binary Interface)相对应,一个ABI表示相应的CPU的指令集与内存页管理,也对应于不同的运行环境,所以so是有不同的系统版本的。
随着Android系统的快速发展,搭载Android的硬件平台也早已多样化了(比照WinTel联盟,直到2012年才新发展了Windows RT来适配ARM平台,2015年的Win10才进入 Raspberry Pi 2这类基于ARM的新型设施中),现在已经运行在7个ABI:armeabi,armeabi-v7a (armeabi-v7a-hard),arm64-v8a,x86,x86_64,mips 和 mips64。

2.4、资源动态下发

(1)、重量级的资源(大图片)
(2)、H5插件,需开发成熟的Hybrid方案
(3)、Native插件,需对项目进行插件化

免责声明:本文为用户发表,不代表网站立场,仅供参考,不构成引导等用途。 系统环境 服务器应用
相关推荐
除IE6外浏览器支持的css选择器
11张图理解HDFS的架构设计
ubuntu 安装 docker 详细教程
element-ui Table组件实现表格多选当前页切换时多选状态仍旧保留
动态网站模板和静态网站模板有什么区别?
首页
搜索
订单
购物车
我的